您好!欢迎光临开云体育官方网站网站!
联系电话
产品中心
联系方式
青铜峡办公地址:青铜峡市青铜峡镇
电话(传真):0953一3015398
银川办公地址:银川市兴庆区绿地二十一城企业总部公园B区21号楼
电话(传真):0951一8062678
E-mail:nxjyy@163.com

集团公告
您的位置:首页>> 新闻中心  >> 集团公告  

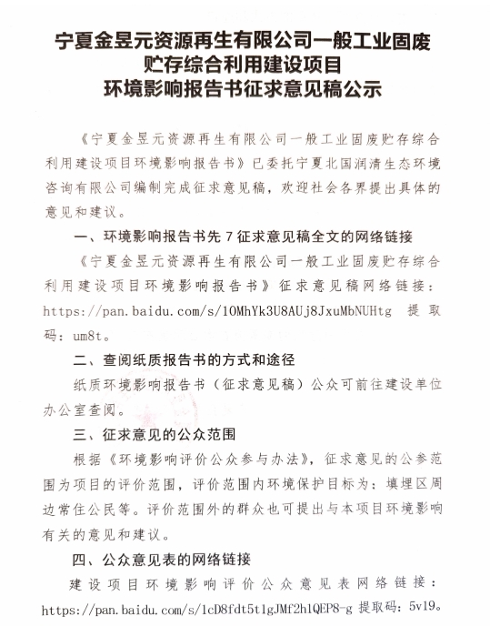
宁夏开云体育官方网站资源再生有限公司一般工业固废贮存综合利用建设项目征求意见稿公示

  发表时间:2023年12月08日  点击数:8146 次  来源:资源再生公司  作者:邹永清  审核:王铁锁





版权所有:开云体育官方网站 Copyright © 2018 All Rights Reserved. 宁ICP备17000105号
地址:宁夏回族自治区青铜峡市青铜峡镇                         邮箱:nxjyy@163.com
电话:  办公室:0953-3015398(传真)     0951-8062678(传真)         比价办:0951-8072678
             供应部:0951-8878123          销售部:0951-8987123         财务部:0953-3012017
             技术研发中心:0953-3015448
网站设计制作:银川天脉网络有限公司  访问统计: 38347305 人

宁公网安备 64038102000006号

开云·kaiyun体育(中国大陆)官方网站 登录入口